
内容介绍
我本千金是一款主题十分有创意的RPG养成手游。在游戏中将扮演一位不出名的小演员,灵魂穿越到自己正在拍摄的故事里,变成了真正意义上的千金女。你必须通过自己对于剧本的掌握,改变现状原先的下场,一步步踏入人生巅峰。除开非常有趣的故事情节外,手机游戏还增加了改装与谈恋爱的玩法,你的每一次挑选都会把小故事引导至相反的方向,带来不同的结果。
我本千金游戏里面,游戏玩家可以通过自己敏锐的洞察力协助集团公司死而复生,根据达到目标开启故事情节进行逆转,实现个人和工作同时起降。无论玩家是当演员,当富家千金,或者企业收购自己当老板等,都多种不同属性风格特点男主等着你相逢,能同时有好几个恋爱对象,她们对自己的都有着不一样的友好度,不一样的选择也会导致不一样最终的结局,有兴趣的小伙伴快下载手机游戏寻找命中注定那人吧!
我本千金人物介绍
一、男主角详细介绍
1、南致诚
从前从前,有一个宠溺傲娇邪媚神秘的人,哦不对,是一只猫!咳咳咳,大破冲霄楼~南致诚以前是一个西方魔法剧本的男四,被神秘人物咒骂变成黑色猫。将要去世时输送到了其实也没有色彩的世界。
2、笠川
做为浮光集团总裁唯一的儿子,笠川在职浮光影视传媒公司CEO。从小母亲生病,志向成为一名医生。后来经过妈妈病故的冲击,加上西红柿在娱乐圈中强势入驻挤压了浮光的发展前景,笠川弃医经商,逐渐接任爸爸的浮光影业公司,并展露头角。
3、郑开太
做为知名人士集团公司(时装设计)总裁的小孩子,郑开太家境殷实,而且深受大家族的宠爱。这一喜欢撒娇的公子爷兼中二病患者打小就三分钟热度,不喜欢商业经营管理,但是因为父亲的期望,他只好按部就班地往前走爸爸替他铺好的路。
4、王亦瑾
王亦瑾是西红柿公司的首席设计师。他善良可爱,待人接物亲和力,往往不会将喜爱表达出来,作为典型的暖男性格,他会经常吃醋、负伤,但更倾向于静静地对花小蛮好。无论是作为朋友还是爱人,他永远都是共处最满意的那人。
二、女主角详细介绍
花小蛮:
西红柿游戏娱乐是S省的浅池艺人培训集团公司,而花小蛮恰好是西红柿游戏娱乐备受疼爱的三小姐,她眼眸动感,天生就长了一双杏眼。大樱桃般小巧精致嘴巴,黝黑亮丽的长头发垂在腰间,宛如一条黑色的飞瀑。
白皙的肌肤在阳光的照耀下好像肤如凝脂。纤美的好似一只小鸟,清纯可爱。做为当之无愧千金女,多么的权倾朝野的人就能卖她花小蛮三分薄面。
我本千金攻略大全
伙伴和蓝颜知己正确培养是最最最重要的一环,决定了绝大多数主题活动的感受,简言之,这款游戏就是玩儿伙伴的;有很多玩家是凭爱好去培养(谁帅养谁),这是不对的!文中是以最好性价比高上来作引导。
一、培养构思
新版本一定是网络资源集中化主养1个整体实力主伙伴,再根据情况养1-2个整体实力副伙伴;
而4个蓝颜知己器重不同类型的伙伴,有百分数属性加持,王亦瑾遮盖绝大多数新版本流行整体实力伙伴,因此选择王亦瑾主养(亲密无间+智谋);
(养伙伴和蓝颜知己,都切勿一碗水端平!!)
二、伙伴挑选
我们在选择伙伴,主要目的是先挑选出适合我们自身充钱水平主伙伴,主仆从只能有一个;
自然可能会因为伙伴生成时间难题,前期主伙伴,是未来的副伙伴,是很正常的,但是我们要从最开始就明白,我们未来的终极主伙伴到底是谁,以防迷失方向。
挑选标准:
因此,实际上前30天vip等级,就可基本上确定下来以后的路了;
要尽早明确,确实,走了弯路确实让人吐血!
佛性之途(前30天V0-V6)
最终主伙伴:达达配送;
早期主伙伴:辰星;
不管零氪或是微氪,全是可存出去达达配送的!仅仅速度难题,并没有达达配送前,适度养辰星就可以。
前30天
1、全力以赴培养辰星到过故事情节与影响力排行榜
2、有扑克游戏奖励项目都上一上(早日掉换达达配送)
30天之后
1、挣够扑克游戏换达达配送后全力以赴培养,渐渐地凑龙南县的原材料(理想还是要有的~)
巨头之途(前30天V7-V9)
最终主伙伴:河神(V15得到,标值辗压)
委屈求全:龙南县/陆绎,先得到谁养谁;
好多人一辈子便是龙南县或陆绎了,看大家对于自身经济能力预计,要是没有确定要弄河神,能够逮住龙南县/陆绎其中一个,可劲儿养,长到限制就养另外一个。
前30天
1、辰星衔接故事情节的影响力和排行榜,拖到1000w+留网络资源;
2、每日累蓄力领许多扑克游戏(2k就可领10张)
30~120天
1、龙南县/陆绎,谁得到,先培养谁到60E+
2、龙南县培养快、陆绎上限高
3、驯龙南,大翅膀服装至关重要;养陆绎,锦衣活动多屯服装
120天之后
1、并没有服装但基本标值辗压
2、上V15前还记得存网络资源给河神,拿到手便开始培养
三、培养方式
正式开服前15天整体规划
伙伴培养,本身就是主推一个提高伙伴影响力,有以下几种方法:
因此,培养伙伴的前提原则就是:
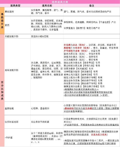
培养游戏道具的获取与使用:
*专属技能默认1级,即1星为2级,2星为3级,依此类推
四、进阶优先(考虑到后边出进阶分析专题讲座)
进阶(耗费江轮)=伙伴属性百分数提升+技能伤害效果更新
根据资质等基本培养,伙伴基本影响力上来后,进阶带来的效果极大,是重要的一环。
进阶核心原则
其他伙伴依据日常和主题活动喜好挑选
(伙伴专业技能一览表)
典例共享
我一开始是因为觉得南小猫咪很中XP,但是后面看到大佬们的龙南县,王亦瑾器重加50%的属性就很后悔;
后半期过多主题活动看最牛好多个伙伴的属性了,
看到一样伙伴50E总属性的A和B,(A耗费比B少)
A长凤一个定时炸弹20E,B一个定时炸弹4E;
A超级跑车20E伙伴攻击,10E伙伴防御,B4E伙伴攻击,3E伙伴防御,体验式活动差距巨大;
有意思的话
游戏是为大家提供精神满足的,希望不要太上头;
普通巨头月卡终生卡全是必备早买的,省下的时间每天都会有显著感知的
性价比较高的充钱方法就是有计划、渐渐地去培养伙伴,看到喜欢的主题活动,短期内想咯咯提高是十分痛苦的挤牙膏;
例如伙伴榜的影响力和没来得及提高伙伴,团队榜打不赢想补一波属性,连有关豪礼都买不到。
游戏亮点
1、多姿多彩的原素非常好的相融到一起,具有独特的设计风格,记忆深刻。
2、好似韩片当中发生的那些故事一样,男人和女人一直较为曲折,让人向往。
3、细节上的描写的还是比较细致的,将热恋当中许多的有趣的小故事都描绘出来。
4、角色的细腻描绘,好似漫画作品当中走过来的那般,让人不得不多看几眼。
5、爱情这样的事情一直较为曲折,而且两个人需要很多的信赖才能够。
游戏特色
1、猎聘网精锐、塑造配制
招聘人才,随意配制,有效的工作岗位才尽其用,股权融资发展趋势,企业越做越好。
2、加盟创业、佳人女主角
轻轻松松成为亿万富豪,知己相随。豪华车游船飞机旅行,奢侈生活尽在眼前。
3、传宗接代、强强联姻
强强联合,联婚协作。建立联盟,争雄国服。重视儿女的塑造,打造出出色的接班人。
游戏实测
选用传统都市主题风格,拥有丰富有吸引力的故事剧情精致的人物立绘,很多高质量剧情画面,每一章充分体现了独特的艺术设计风格。
升级日志
历史时间日志 >>
v4.0.7版本号
亲爱哒三小姐:大家计划于 2025年10月10日 在游戏中进行不断服升级,升级期内您可以正常登录游戏。以下属于本次更新具体内容:
【新增加具体内容】
星月绘卷·梦镜织衣
六星套装【星月夜无眠】:坠落梵高的梦镜,将流转的星辰披于一身
五星套装【云空间垂梦】:云彩为纱,编制轻柔柔软上空密境
四星套装【首脑歌吟】:徜徉在风和草香中间,写出归属于自然诗文
相关文章
更多- 夸克浏览器网页版入口 亚原子浏览器网页版(免广告)通道网站地址共享 2024-11-25
- 决战上海滩秘籍代码大全 决战上海滩秘籍命令归纳 2024-11-25
- 小小勇者兑换码2024全新 小小勇者礼包码真实可信2024 2024-11-25
- 光与夜之恋纸阅倾心答案大全 纸阅倾情解题任务攻略 2024-11-25
- 问道冰夷化身怎么获取-问道冰夷化身获得方法 2026-03-09
| 留言与评论(共有 0 条评论) |
本类排行
更多- 1 困倦的羁绊
- 2 甜蜜女友2
- 3 甜蜜女友2.0
- 4 甜瓜游乐场32.0免登录国际版
- 5 攀爬动物2026官方最新版本
- 6 甜蜜女友3冷狐版
- 7 露玛岛
- 8 甜蜜女友2+
- 9 幸福岛幻想
- 10 假面骑士加布腰带模拟器






















